• Publicité

Ralenti petarde et décélération lente

"Il n'y a que Linhaï qui m'aille" est votre devise ? Partagez vos expériences.
  • Publicité

Re: Ralenti petarde et décélération lente

Messagepar barnabouille » 14 Sep 2015, 10:07

KILLERMARC a écrit:Oui le câble , la bobine et le capuchon ont été changés recament . Mais g essayé avec l ancien et ça ne change rien . Par contre pour démarrer je dois faire un pont sur le démarreur, je sais pas si ca joue pour mon problème mais le bouton de démarrage et le Klaxon ainsi que les feux stops ne fonctionne plus.


En reprenant tes messages précédents, je constate qu'il y a des problèmes électriques non résolus :!:

Une question :

Que veux tu dire par faire un pont sur le démarreur ( pour démarrer ) :?:
"C'est le devoir de chaque homme de rendre au monde au moins autant qu'il en a reçu."
Albert Einstein


Polaris 570 EPS 4x4 qui remplace mon valeureux Hytrack 420 4x2.
Avatar de l’utilisateur
barnabouille
Mégaquadeur
Mégaquadeur
 
Messages: 1071
Âge: 69
Inscription: 06 Avr 2010, 21:35
Localisations: Rhône-Alpes
Quad: POLARIS 570 EPS (09/2014)
Votre niveau de mécanique: 3

Publicité

Re: Ralenti petarde et décélération lente

Messagepar maverick63 » 14 Sep 2015, 10:55

ne fais pas une fixette sur le carbu
a tu de l'étincelle à la bougie??
ça ressemble à une panne de stator, vérifie bien le branchement des ptises de celui çi
coté gauche
c'est parceque la lumiére va plus vite que le son que tant de gens semblent briller avant d'avoir l'air con.
Avatar de l’utilisateur
maverick63
Maxiquadeur
Maxiquadeur
 
Messages: 117
Âge: 74
Inscription: 22 Jan 2011, 12:28
Localisation: 63800 st georges és allier
Localisations: 63800 st georges és
Quad: HY 265
Votre niveau de mécanique: 4

Publicité

Re: Ralenti petarde et décélération lente

Messagepar KILLERMARC » 14 Sep 2015, 11:16

Ok je vais voir ça après
Avatar de l’utilisateur
KILLERMARC
Superquadeur
Superquadeur
 
Messages: 55
Inscription: 23 Aoû 2015, 10:28
Localisations: moselle
Quad: hytrack 265
Votre niveau de mécanique: 5

Publicité

Re: Ralenti petarde et décélération lente

Messagepar barnabouille » 14 Sep 2015, 15:47

Voici la doc pour contrôler la partie électrique :

http://dubuf.free.fr/HY320/cariboost_fi ... 20elec.pdf


Plus de détail dans ce fil :

http://www.journal-du-quad.info/forum-q ... 52-30.html
"C'est le devoir de chaque homme de rendre au monde au moins autant qu'il en a reçu."
Albert Einstein


Polaris 570 EPS 4x4 qui remplace mon valeureux Hytrack 420 4x2.
Avatar de l’utilisateur
barnabouille
Mégaquadeur
Mégaquadeur
 
Messages: 1071
Âge: 69
Inscription: 06 Avr 2010, 21:35
Localisations: Rhône-Alpes
Quad: POLARIS 570 EPS (09/2014)
Votre niveau de mécanique: 3

Publicité

Re: Ralenti petarde et décélération lente

Messagepar KILLERMARC » 15 Sep 2015, 11:03

C chaud la doc mais bon je vais essayer
@+
Avatar de l’utilisateur
KILLERMARC
Superquadeur
Superquadeur
 
Messages: 55
Inscription: 23 Aoû 2015, 10:28
Localisations: moselle
Quad: hytrack 265
Votre niveau de mécanique: 5

Publicité

Re: Ralenti petarde et décélération lente

Messagepar barnabouille » 15 Sep 2015, 12:24

"C'est le devoir de chaque homme de rendre au monde au moins autant qu'il en a reçu."
Albert Einstein


Polaris 570 EPS 4x4 qui remplace mon valeureux Hytrack 420 4x2.
Avatar de l’utilisateur
barnabouille
Mégaquadeur
Mégaquadeur
 
Messages: 1071
Âge: 69
Inscription: 06 Avr 2010, 21:35
Localisations: Rhône-Alpes
Quad: POLARIS 570 EPS (09/2014)
Votre niveau de mécanique: 3

Publicité

Re: Ralenti petarde et décélération lente

Messagepar KILLERMARC » 16 Sep 2015, 11:31

Merci pour le lien.
Je vais potacher tous ca en essayant de tous piger .
Par contre le fait que je n ai plus de feu stop ( JUS EN SORTANT DU RELAIS DEMAREUR MAIS PLUS RIEN AU NIVEAU DE LA POIGNEE DE FREIN ) donc de ne plus pouvoir démarrer avec la gachette ca peux jouer quelque chose sur mon probleme ?
Avatar de l’utilisateur
KILLERMARC
Superquadeur
Superquadeur
 
Messages: 55
Inscription: 23 Aoû 2015, 10:28
Localisations: moselle
Quad: hytrack 265
Votre niveau de mécanique: 5

Publicité

Re: Ralenti petarde et décélération lente

Messagepar barnabouille » 16 Sep 2015, 18:04

KILLERMARC a écrit:Merci pour le lien.
Je vais potacher tous ca en essayant de tous piger .

Par contre le fait que je n ai plus de feu stop ( JUS EN SORTANT DU RELAIS DEMAREUR MAIS PLUS RIEN AU NIVEAU DE LA POIGNEE DE FREIN ) donc de ne plus pouvoir démarrer avec la gachette ca peux jouer quelque chose sur mon probleme ?


Posé comme cela, on ne peut pas répondre !
:idea: Il peut y avoir, par exemple, une petite fuite de courant aléatoire à la masse qui fait chuter un peu la tension batterie et perturbe l'allumage lorsque le moteur est au ralenti et que l'alternateur ne peut pas compenser par son plus faible débit ( Simple hypothèse à confirmer par la suite ...)

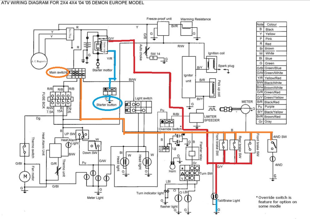
Voici le schéma du circuit de commande du démarreur ( Fichier attaché )

Prend le temps de vérifier :

- Le circuit que j'ai surligné en rouge ( Circuit d'alimentation +, du relais de démarreur, depuis le contact de (ou des poignées de freins).

- Les 2 circuits en bleu ( Mise à la masse du circuit du bouton de démarreur et mise à la masse de l'ampoule de feu arrière ).

Schéma électrique du circuit de commande démarreur.JPG
Schéma électrique du circuit de commande démarreur
Dernière édition par barnabouille le 16 Sep 2015, 18:26, édité 1 fois.
"C'est le devoir de chaque homme de rendre au monde au moins autant qu'il en a reçu."
Albert Einstein


Polaris 570 EPS 4x4 qui remplace mon valeureux Hytrack 420 4x2.
Avatar de l’utilisateur
barnabouille
Mégaquadeur
Mégaquadeur
 
Messages: 1071
Âge: 69
Inscription: 06 Avr 2010, 21:35
Localisations: Rhône-Alpes
Quad: POLARIS 570 EPS (09/2014)
Votre niveau de mécanique: 3

Publicité

Re: Ralenti petarde et décélération lente

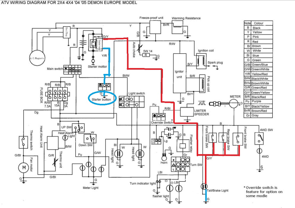
Messagepar barnabouille » 16 Sep 2015, 18:21

Une fois que les circuits Rouge et les 2 Masses Bleues sont OK, tu essayes de démarrer et tu contrôles le bon fonctionnement du feu stop !

Si cela ne fonctionne pas, tu vérifies le circuit que j'ai surligné en Orange sur ce nouveau schéma ( Circuit alimentation +, depuis le comutateur de contact principal ( Main Switch ), jusqu'au contact de la (ou des) poignée (s) de frein.

Schéma électrique du circuit de commande démarreur.JPG
Schéma électrique du circuit de commande démarreur.
"C'est le devoir de chaque homme de rendre au monde au moins autant qu'il en a reçu."
Albert Einstein


Polaris 570 EPS 4x4 qui remplace mon valeureux Hytrack 420 4x2.
Avatar de l’utilisateur
barnabouille
Mégaquadeur
Mégaquadeur
 
Messages: 1071
Âge: 69
Inscription: 06 Avr 2010, 21:35
Localisations: Rhône-Alpes
Quad: POLARIS 570 EPS (09/2014)
Votre niveau de mécanique: 3

Publicité

Re: Ralenti petarde et décélération lente

Messagepar KILLERMARC » 17 Sep 2015, 12:07

Il est top ton schéma , la je comprends beaucoup mieux avec des explications .
Merci encore pour ton aide et ta disponibilité.
Je vais voir ça ce wk
@+
Avatar de l’utilisateur
KILLERMARC
Superquadeur
Superquadeur
 
Messages: 55
Inscription: 23 Aoû 2015, 10:28
Localisations: moselle
Quad: hytrack 265
Votre niveau de mécanique: 5

Publicité

Re: Ralenti petarde et décélération lente

Messagepar fiona19 » 17 Sep 2015, 13:44

Un grand MERCI à toi Barnabouille, t'es un champion :sm28: :sm26:
Avatar de l’utilisateur
fiona19
Site Admin
Site Admin
 
Messages: 2914
Âge: 56
Inscription: 11 Oct 2011, 19:23
Localisation: corrèze
Localisations: brive la gaillarde
Quad: sportsman800 trailboss330
Votre niveau de mécanique: 1

Publicité

Re: Ralenti petarde et décélération lente

Messagepar barnabouille » 17 Sep 2015, 18:14

Merci à toi Fiona pour l'animation du forum :pgocart:

Transmettre son savoir.JPG
"C'est le devoir de chaque homme de rendre au monde au moins autant qu'il en a reçu."
Albert Einstein


Polaris 570 EPS 4x4 qui remplace mon valeureux Hytrack 420 4x2.
Avatar de l’utilisateur
barnabouille
Mégaquadeur
Mégaquadeur
 
Messages: 1071
Âge: 69
Inscription: 06 Avr 2010, 21:35
Localisations: Rhône-Alpes
Quad: POLARIS 570 EPS (09/2014)
Votre niveau de mécanique: 3

Publicité

Re: Ralenti petarde et décélération lente

Messagepar KILLERMARC » 19 Sep 2015, 15:37

salut Barnabouille

Avant de commencer l inspection je te donne les sympthomes pour le probleme de demarage

Photo:

circuit bleu: quand je les connecte , le quad démarre
circuit rouge: quand je connecte , le feu stop s allume et je peux demarrer en actionnant le bouton de démarage

Relais mort ou faux contact ?

http://www.noelshack.com/2015-38-144267 ... g-0060.jpg
Avatar de l’utilisateur
KILLERMARC
Superquadeur
Superquadeur
 
Messages: 55
Inscription: 23 Aoû 2015, 10:28
Localisations: moselle
Quad: hytrack 265
Votre niveau de mécanique: 5

Publicité

Re: Ralenti petarde et décélération lente

Messagepar barnabouille » 20 Sep 2015, 11:57

Ah ! on commence à y voir plus clair !

Donc avec ce que tu viens d'expliquer et de montrer sur la photo,

tu peux me confirmer que tu n'as pas besoin d'appuyer sur la ( Les freins ) pour démarrer lorsque tu connectes comme ça ?

circuit rouge: quand je connecte , le feu stop s allume et je peux demarrer en actionnant le bouton de démarage

Attention ! ne fais que confirmer ma demande, mais n'essaye pas de freiner en même temps, car tu vas probablement faire un beau court circuit !!

En attendant ta réponse, tu peux déjà être rassuré, ton relais fonctionne 8)

Il faut recâbler le circuit conformément au schéma que je t'ai surligné ( Pour t'aider, la couleur d'origine des fils est indiquée dans la légende à droite des schéma avec les lettres correspondantes sur chaque liaisons ).

Nous attendons de tes nouvelles :sm9:
"C'est le devoir de chaque homme de rendre au monde au moins autant qu'il en a reçu."
Albert Einstein


Polaris 570 EPS 4x4 qui remplace mon valeureux Hytrack 420 4x2.
Avatar de l’utilisateur
barnabouille
Mégaquadeur
Mégaquadeur
 
Messages: 1071
Âge: 69
Inscription: 06 Avr 2010, 21:35
Localisations: Rhône-Alpes
Quad: POLARIS 570 EPS (09/2014)
Votre niveau de mécanique: 3

Publicité

Re: Ralenti petarde et décélération lente

Messagepar KILLERMARC » 20 Sep 2015, 14:06

C ' est bon :sm9: j ai trouvé ma panne pour pour le démarrage
Voir la photo

http://www.noelshack.com/2015-38-144275 ... g-0061.jpg


Merci qui !!!!!!!!!!! MERCI barnabouille :sm28: :sm28: :sm28: :sm28: :sm28:
Avatar de l’utilisateur
KILLERMARC
Superquadeur
Superquadeur
 
Messages: 55
Inscription: 23 Aoû 2015, 10:28
Localisations: moselle
Quad: hytrack 265
Votre niveau de mécanique: 5

Publicité

PrécédenteSuivante


  • Publicité

Retourner vers Forum Quad HYTRACK, LINHAI

Qui est en ligne

Utilisateurs parcourant ce forum: Aucun utilisateur enregistré et 6 invités

  • Publicité
cron

Google+